首页
产品
工业机器人
协作机器人
具身智能机器人
其他
应用
金属及机械加工行业(焊割)
金属及机械加工行业(一般工业)
汽车及零部件行业
电子产品行业
新能源行业
消费品及医疗健康行业
公司
企业简介
企业文化
发展历程
荣誉资质
领导关怀
支持
服务支持
售后服务
资料下载
新闻
媒体报道
公司动态
展会活动
通知公告
联系
联系方式
人才招聘
400-668-8633
英文
搜索
注册/登录
产品
卡诺普焊接/搬运专家
始于焊接,不止于焊接
样机试用申请
工业机器人
六轴工业机器人
四轴工业机器人
协作机器人
具身智能机器人
其他
应用
创新解决方案 拓展多元市场
赋能智能自动化未来
样机试用申请
金属及机械加工行业(焊割)
金属及机械加工行业(一般工业)
汽车及零部件行业
电子产品行业
新能源行业
消费品及医疗健康行业
公司
卡诺普立志成为“中国机器人先锋”
已形成“立足西南,辐射全国,走向世界”的市场格局
样机试用申请
企业简介
企业文化
发展历程
荣誉资质
领导关怀
支持
及时高效 专业真诚
样机试用申请
服务支持
售后服务
资料下载
新闻
分享卡诺普精彩瞬间
传递智能智造更多美好
样机试用申请
媒体报道
公司动态
展会活动
通知公告
联系
深耕市场 布局全球
样机试用申请
联系方式
人才招聘
产品选型
选择臂展
不限
1.5米以内
2米以内
2.5米以内
3米以内
4米以内
选择负载
不限
10kg以内
30kg以内
50kg以内
100kg以内
200kg以内
400kg以内
立即搜索
400-668-8633
选型工具
嘿,您好
我能帮上什么忙?
给我们留言
请留言
首页
>
新闻
>
通知公告
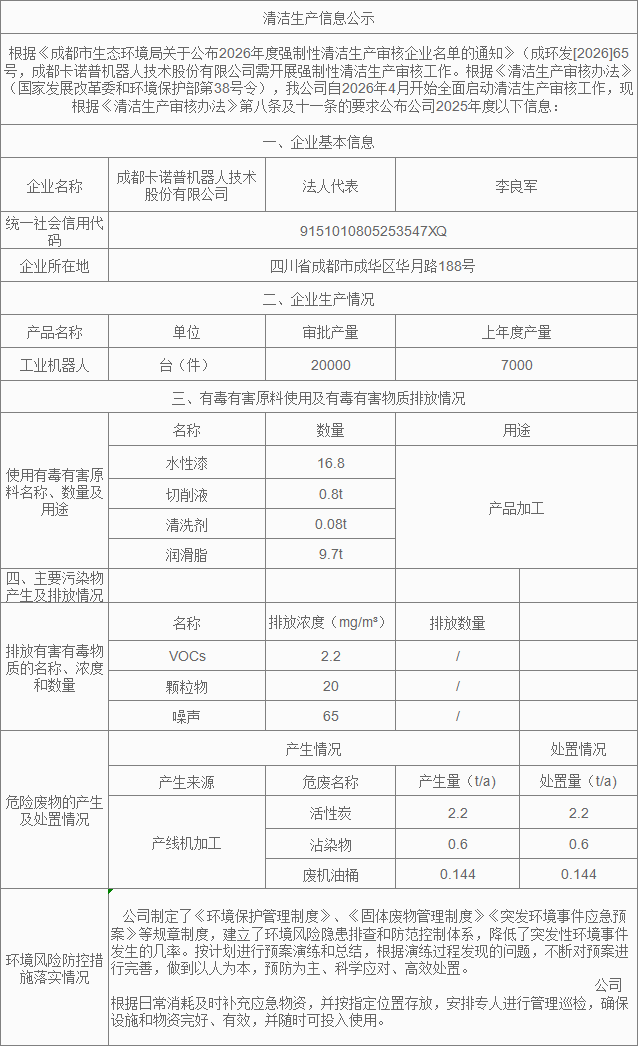
强制性清洁生产
浏览量:244次
来源:卡诺普
04-07
2026
相关推荐
从工业机器人到具身智能 中国企业在全球制造变革中加速突围
卡诺普机器人权威解读:2026年焊接机器人六大核心趋势
一键启动,智能切割
倒计时开启!卡诺普即将亮相2026汉诺威工业博览会,四大前沿方案抢先看